Background: including (but not limited to) drag, gravity, air density, altitude, rotation of the bullet, and rotation of the Earth.
One solution is to connect a computer to a manual targeting system (ie. a scope) and estimate the corrected target location by accounting for these external factors. The user may then line the manual targeting system up with the corrected target location, hoping to the high heavens that the target will be hit upon releasing the projectile.
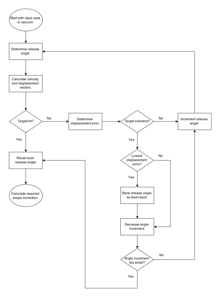
Objective: Determine the required release angle given the muzzle velocity and target distance, accounting for external factors.
Limitations:
- Only the corrected vertical distance is calculated
- Values have not yet been validated for accuracy
- Purely mathematical simulations lack the accuracy provided by simulations backed by empirical data
Framework: Python(x,y) 2.7.9.0





