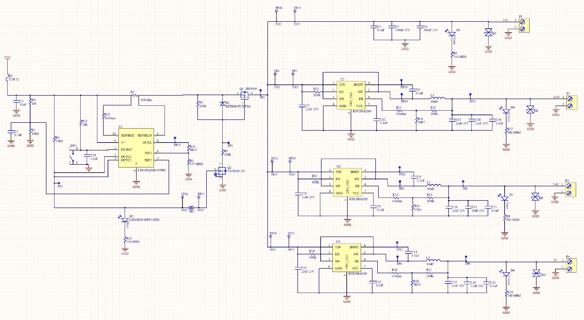
Objective:
- Design a custom PCB to protect and regulate a 14.8V LiPo battery for use with an autonomous RC car
Features:
- 12V undervoltage and 10A overcurrent protection
- 8.4V, 7.4V, and 5V regulated outputs
Main Components:
- LT6109 High Side Current Sense Amplifier
- RT8288AZSP Synchronous Step-Down Converter
Skills:
- Reading and understanding datasheets
- Schematic capture and PCB layout in Altium Designer
- Board bring-up
- Hardware debugging
Achievement Unlocked:
- A mechanical engineer doing electrical engineering
Acknowledgements:
This project was completed under MistyWest with the guidance of Dave MacLeod, Div Gill, and Ryan Walker.








